根据教育部最新会议精神和相关要求,PA视讯平台2025届毕业研究生须前往教育部“全国高校毕业生毕业去向登记系统”(https://dj.ncss.cn/)或“全国大学生就业服务平台”微信公众号进行毕业去向登记确认及核验。详细操作流程,请参照以下步骤进行。
一、毕业生登录
登录方式一
关注绑定“国家大学生就业服务平台”公众号,点击“去向登记”,使用学信网账号直接登录。
第一步:

第二步:

登录方式二
通过手机端搜索登记系统网址dj.ncss.cn,点击“毕业生去向登记”,使用学信网账号登录。
第一步:

第二步:

二、核对基本信息
首次登录要核对本人基本信息是否正确。若信息无误,点击“信息确认无误,进入系统”;
若手机号码、电子邮箱有误,需由本人在学信网账号信息中修改。若政治面貌、生源所在地信息有误,请毕业生前往PA视讯平台就业创业网(http://jiuye.usc.edu.cn/)修改相关信息,就业指导中心每周五将更新数据上报全国大学生就业服务平台,等信息更新后,学生再确认。请务必仔细核对。

三、毕业去向登记确认
1.点击“去向登记确认”,确认自己的毕业去向信息、档案转递信息、户口迁移信息。其中:毕业去向、档案信息以学校就业系统为准,如果发生变化 ,请前往学校就业创业网进行修改。户口未迁入学校的同学其信息不变,户口迁入学校的同学,按学校户籍部门要求办理迁出手续。

2.如果信息正确,点击下方信息无误,登记确认去向,提交前往核验授权模块。


如果信息有误,请学生直接修改并前往PA视讯平台就业创业网(http://jiuye.usc.edu.cn/)修改相关信息,就业指导中心每周五将更新数据上报全国大学生就业服务平台,等信息更新后,学生再确认。请务必仔细核对。
四、学生核验授权

1.选择进入“核验授权”模块。
【注意】毕业生需完成去向登记确认才能进行核验授权。

2.设置核验的有效期,并确认。

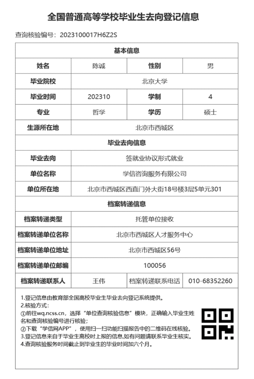
3.生成核验编号和毕业去向登记信息表,点击查看下载报告,将报告保存至手机。可在档案接收部门提供姓名和核验编号,查询自己的档案。
去向登记信息核验报告分为档案信息核验报告和户口信息核验报告,内容主要包括核验编号、核验二维码、基本信息、毕业去向信息、档案转递信息或户口迁移信息。若毕业生在核验授权时尚未登记档案转递信息或户口迁移信息,则核验报告将不展示档案转递信息或户口迁移信息。

毕业生核验授权后,档案和户籍接收管理部门在办理相关手续时,可查询核验毕业生离校时相应的去向登记信息。